生粉是指用于勾芡的烹饪材料,而淀粉不仅指烹饪用的材料,还泛指葡萄糖分子聚合而成的物质;还有生粉是玉米淀粉、土豆淀粉,而淀粉则含有菱角淀粉、绿豆淀粉、小麦淀粉、甘薯淀粉等多种淀粉;然后就是淀粉用途比生粉用途广,生粉适合用来勾芡,而淀粉可以用来制作蛋糕、点心、凉糕、勾芡等。
日期:2020-09-17 来源:周六天气网
七夕佳节马上就要开始到来,北京的不少公园也将会推出相应的活动。七夕游园会将会囊括多项文化展览,特色的文创。届时还会为大家打造多重特色的游园会活动,一起来了解七夕佳节里的传统文化。
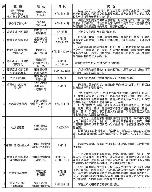
七夕佳节将至,北京市公园管理中心8月5日发布“爱满京城 相约幸福”主题游园活动,将在颐和园、香山公园、北京植物园等市属公园举办文化展览、互动体验、特色文创等三大类15项文化活动,打造园林故事、植物花卉、节日民俗等多重特色交融的“七夕游园会”。

颐和园
昆明湖东堤的镇水铜牛代表风调雨顺,昆明湖西岸的耕织图展示男耕女织,两者遥遥相对,象征着中华几千年的农耕文化,被后人赋予了牛郎、织女相望的传说。这个七夕,颐和园将开展“慧心巧手伴七夕”多项传统乞巧活动,由面点师和传统手工艺人现场教授制作颐和园标志建筑图样的巧果、宫廷样式面人等。
北京植物园
植物园正值花语为“持续的爱”的红色百日菊盛开,同时将举办“乞巧圆梦”女红手作展。北京动物园将以图文并茂的展览,向游客介绍动物界的“忠贞”知识,并在相关动物场馆进行科普讲解。在中国园林博物馆,游客可通过寻找对生叶植物,探索叶序奥秘,绘制对生叶植物自然笔记。玉渊潭公园还将开展七夕主题讲座,由北京民俗专家讲述老北京的婚庆习俗等民俗知识。
值得一提的是,游客在体验七夕文化创意活动的同时,还可选购节日特色的文创“信物”。
值此传统佳节,北京植物园特举办“乞巧圆梦”手作展和“浪漫七夕节 文创有好礼”活动,让您在游园同时感受浓厚节日氛围。
“乞巧圆梦”手作展
曹雪芹本就是个手作大师,所以才写得出《废艺斋集稿》这部传统手工艺巨著。
8月7日至17日,在北京植物园曹雪芹纪念馆凹晶馆内,将举办以“乞巧圆梦”为主题的女红手作展,希望在致敬曹雪芹的同时,也用红楼女儿式的精雅,为您的生活平添一抹诗意。
浪漫七夕节 文创有好礼
8月3日至11日期间,位于北京植物园东南门内的文创商店,将推出传统绢人(非物质文化遗产)、团扇、毛巾花等七夕节主题特色文创商品,以供游客选购。同时在活动期间,凡购买文创商品满三十元的顾客,将获赠价值十元的玫瑰皂花一支。
玉渊潭公园
限量推出500张“我们的节日——七夕”主题文创门票,结合公园中堤桥、夏季景观等特色,描绘出牛郎织女鹊桥相会的爱情故事。
陶然亭公园
将慈悲庵文昌阁内寓意“一举夺魁”的魁星石刻进行比例复制,制成木板,在文创礼物店与游客进行拓刻互动体验。
北京植物园
也推出“浪漫七夕节 文创有好礼”活动,非遗传统绢人、团扇等七夕节主题特色文创商品一并亮相,活动期间,在文创店购买文创商品满30元的顾客,赠送玫瑰皂花一枝。

这些“公园最凉快的地儿”气温相对低、位置便利、欣赏价值高,景区内碧波荡漾荷香送爽、亭台楼阁望飞瀑流泉、湿地景致独具水源生态,为游客市民在暑期游园,感受古典园林文化提供一份“避暑攻略”。

【上海】今明天晴好气温低 周四起小雨报到
【安徽】中东部气温开始回升 南方雨雪渐减弱